SERVICE PHONE
363050.com发布时间:2025-11-06 10:40:02 点击量:
Casino USDT 提供优质的加密数字娱乐体验,支持 USDT、比特币等数字资产参与游戏。平台安全稳定,极速出款,无门槛畅玩热门桌面游戏、电子竞技、体育竞猜等!立即注册,领取专属福利!casino usdt,USDT娱乐,加密货币游戏,区块链娱乐,数字货币投注,虚拟币游戏,去中心化平台,USDT竞猜,热门电子游戏,体育赛事竞猜11月1日,《今日说法》栏目主持人李晓东在社交平台上发布视频称,近日,他被骗1000元购买茶叶,自嘲“天天宣传反诈骗、法制节目主持人也会上当受骗”。
电信网络诈骗是指通过电话、网络和短信方式,编造虚假信息,设置骗局,对受害人实施远程、非接触式诈骗,诱使受害人打款或转账的犯罪行为。
通常以冒充他人及仿冒、伪造各种合法外衣和形式的方式达到欺骗的目的,如冒充公检法、商家公司厂家、国家机关工作人员、银行工作人员等各类机构工作人员,伪造和冒充招工、刷单、贷款、手机定位等形式进行诈骗。
“杀鸟盘”取的是“笼中鸟”之意,指长期生活在家的全职太太、宅男等群体,这类人群与外界接触较少,又想通过互联网获得收入,容易被兼职刷单返利诱惑,从而被骗。
“杀鱼盘”,是在这个过程中诈骗分子的话术“撒饵”、“钓鱼”,指虚假网络投资理财诈骗,诈骗分子前期通常会以正规平台投资为借口,让受害人获得一点蝇头小利,然后再用高额回报的噱头诱导受害人到虚拟平台追加投资。
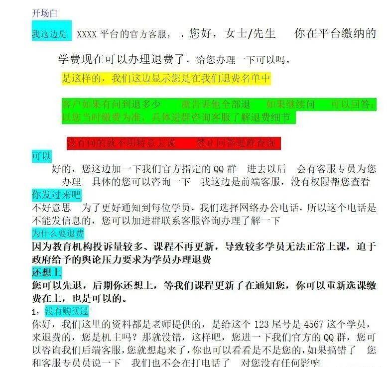
网络办理贷款诈骗,诈骗分子通常会在各种平台发布广告,吸引受害人下载虚假贷款APP申请贷款,并在后台篡改数据,让受害人以为是自己填错,随后以修改资料的名义骗取费用,等受害人发现贷款未到账,再用“操作失误”、“流水不足”等话术让其继续缴费,使受害人越陷越深。
笔记里的“料子”是诈骗分子的行业黑话,指身份证号、手机号等公民个人信息,诈骗分子冒充公检法的工作人员联系受害人,以涉嫌洗钱、非法出入境等罪名要求配合调查,并展示虚假的法律文书,使受害人陷入恐惧,进而引导其进入封闭空间,防止与外界联系,再让受害人将资金转到指定“安全账户”。
虚假购物、服务类诈骗,诈骗分子会在各种平台发布“购物”、“免费服务”等广告信息,以有优惠、可以省钱为诱饵,诱导受害人私下转账交易。
诈骗分子在网上盗取受害人领导或熟人的个人信息,然后通过包装建立高仿社交账号,添加受害人为好友并将其拉入群聊,再以关心工作、生活等进行简单寒暄和问候,获得受害人的信任后,就会以各种话术催促受害人向指定账户转账。
网络游戏产品虚假交易类诈骗作案手法,是指骗子在社交、游戏平台发布买卖网络游戏产品相关的广告信息,等受害人主动联系,然后骗子用私下交易更方便等话术,诱导受害人绕过正规平台私下交易,目标完成操作之后,又以操作失误、等级不够等理由,要求受害人支付各种费用。
“杀猪盘”是在诈骗过程中,诈骗分子把受害者称为“猪”,把恋爱称为“养猪”,把实施诈骗称为“杀猪”。
诈骗分子把自己包装成“高富帅”或“白富美”,通过婚恋平台寻找受害人,披着爱情外衣、用甜言蜜语欺诈,进而用各种话术骗取受害人的钱财;或者引导受害人对未来的规划,进入设计好的虚假投资或博彩网站,称掌握漏洞或内部消息,诱导受害人投资,最后收益无法提现要求受害人转入手续费、保证金等费用,卷款拉黑,受害人血本无归。
诈骗活动深度嵌入社会热点和民众日常生活场景,随着人工智能技术快速发展,一些不法分子利用“AI换脸拟声”等高科技手段实施诈骗,诈骗分子利用区块链、人工智能、共享屏幕等技术,不断更新升级犯罪工具,迷惑性极强。
迫于我国公安机关的持续严打,诈骗分子将窝点转移至境外,冠以“工业园区”“科技园区”的名头,诈骗集团跨境化成为电信网络诈骗犯罪突出的特征。
受害者不再局限于老年人或信息闭塞群体,高学历、高收入、熟悉互联网的年轻人也成为主要受害群体之一。
有很多电诈受害人事后都觉得:“我原本以为电信诈骗跟我没什么关系,自己不可能被骗。”
但是很多案例已经证实,穷人和过度自信的人,就是骗子天然的猎物,因为他们赚钱的心理更急切,遇到损失时更容易陷入拒绝沉没陷阱无法自拔,会不顾一切借钱、贷款,想要拿回之前被骗的钱。
虽然骗子的手段层出不穷且更迭迅速,但电信诈骗有一个共同规律,说到底就是要你银行卡上的那串数字,所有的诈骗只有一个终极目标——“钱”。
被骗后的李晓东说,“诈骗手段总有一款适合你。”“人只要起贪念,距离被骗就不远了。”
